房天下产业网
广州住房公积金管理中心24日印发《广州市住房公积金提取管理办法》。其中提到,在本市行政区域内、缴存人及配偶户籍所在地购买拥有所有权的自住住房,或者在本市行政区域内无自有产权住房,在广州毗邻城市(佛山、清远、中山、东莞、惠州、韶关)购买拥有所有权的自住住房的,可以申请提取住房公积金账户内的存储余额。
12月24日举行的全国住房和城乡建设工作会议上,住房和城乡建设部提出了2019年工作总体要求。住建部指出,明年要以稳地价、稳房价、稳预期为目标,促进房地产市场平稳健康发展。继续推进棚户区改造,严格把握棚改范围和标准。明年,要以解决新市民住房问题为主要出发点,补齐租赁住房短板。人口流入量大、住房价格高的特大城市和大城市要积极盘活存量土地,加快推进租赁住房建设,切实增加有效供应。指导大中城市全面培育和发展住房租赁市场。(央视)
12月24日发改委、交通运输部联合印发《国家物流枢纽布局和建设规划》,到2020年建设30个左右国家物流枢纽。到2025年,布局建设150个左右国家物流枢纽。
12月24日,由中国社会科学院主办的2019年《经济蓝皮书》发布暨中国经济形势报告会今日举行。蓝皮书指出,根据中国宏观经济季度模型预测,2019年我国GDP增长率为6.3%。(中证网)
12月24日,甘肃省政府近日正式批复设立定西、平凉、嘉峪关3个省级高新技术产业开发区。这是继金昌、张掖、民乐、玉门高新区批复设立以来,甘肃省在省域层面启动建设的第二批省级高新技术产业开发区。目前,甘肃省的省级高新区达到7个。(甘肃日报)
12月24日,湖南省印发《湖南省“十三五”信息化发展规划》。《规划》中提出,到2020年,在信息基础设施水平方面,全省乡镇以上区域实现光纤网络全覆盖,农村行政村光纤通达率98%以上,积极推动5G商用,信息产业收入规模将超1万亿元,电子商务交易额超15万亿元,信息消费规模5600亿元。(华声在线)
12月24日,海南省省长沈晓明主持召开七届省政府第19次常务会议,会议指出,海南生态环境只能更好不能变差。要强化执法力度,形成对大气环境污染源的高压态势。会议提出努力争取到2025年健康产业成为战略性支柱产业,加快推进博鳌乐城国际医疗旅游先行区、海口生物医药和转化医学基地建设等“九大工程”,形成一批可复制可推广的样板项目。(格隆汇)
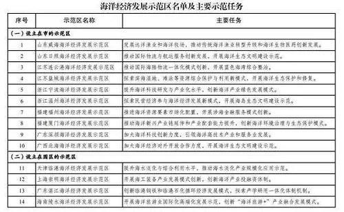
12月24日,国家发改委、自然资源部发布建设海洋经济发展示范区的通知。通知指出,支持山东威海等14个海洋经济发展示范区建设,除国家重大战略项目外,全面停止新增围填海项目审批,加强滨海湿地和海岛保护,蕞大程度保护和修复海洋生态环境,构建蓝色生态屏障。
日前,会召开扩大会议,传达学习中央经济工作会议精神。会议强调,要积极推动京津冀协同发展。从区域协同发展动力源的高度,加深对北京非首都功能疏解工作的认识,坚定有序推进疏整促工作;全力支持河北雄安新区建设,落实京津冀协同发展重点任务;高水平推进城市副中心建设,以市级机关搬迁为契机,带动更多中心城区功能和人口转移。(一财)
12月24日,近日,瞄准产业集群建设,上海多个与大健康相关的园区、街区在上海加快建设运营,进一步完善区域大健康产业“拼图”。记者从上海临港获悉,今年1月开工启动建设、总建筑面积达28万平米的生命科技产业园预计在2019年第四季度交付使用,将集聚国内外生物技术与现代医药产业领域的企业、科研院所和相关配套服务机构,形成完善的生命科技创新链、产业链和价值链。(新华社)
近日,科技部公布2018年国家农业科技园区验收结果,经过专家现场考察和视频答辩,石家庄藁城国家农业园区、沧州国家农业园区和定州国家农业园区3家国家农业科技园区通过验收。(河北日报)
为进一步加强与京津冀地区的合作交流,12月21日下午,宁波(北京)投资合作洽谈会暨项目签约仪式在京举行。活动现场共签约重大合作项目40个,总投资834.73亿元。(浙江日报)
12月24日,联合办公服务平台WeWork宣布将于2019年1月正式进驻广州与武汉,提供逾2900个工位。WeWork大中华区总经理艾铁成先生说道,“WeWork进入广州市场,将凭借独一无二的全球平台和社区资源,打造更为优渥的创意土壤,持续深拓广佛深三地创意产业布局,与大湾区经济建设相辅相成。”(观点地产网)
从洛阳大数据产业园获悉,位于该园区东侧的5G基站近日投用。这标志着,继省会郑州之后,洛阳市也正式跻身全国首批5G基站建设城市之一,洛阳大数据产业园也因此成为全国率先实现5G信号覆盖的园区之一。(凤凰网河南综合)
12月24日,吉首市金海现代建筑智能制造产业园正式开工建设,标志着继湖南东方红住宅工业有限公司之后,又一个国家级装配式建筑产业基地落户吉首。吉首现代建筑智能制造产业园由湖南金海集团投资建设。项目总投资8亿元,建成投产后,预计实现年工业总产值16亿元,利税3亿元,解决就业岗位600个。(红网)
12月21日,2018鹤壁新经济产业发展大会暨京东云(鹤壁)数字经济产业园开园仪式在鹤壁市举行,据悉,京东云(鹤壁)数字经济产业园位于鹤壁市淇滨区创新创业园内,依托京东云鹤壁电商生态中心、产业创新示范中心及新经济人才培养学院,力争用3至5年时间,打造集云计算、大数据、智能制造、产业孵化、电商运营为基础的全国领先的数字经济产业园,助力鹤壁市发展“互联网+”新经济产业生态圈。(大河网)
招商蛇口24日晚间公告,深圳规土委、前海管理局与公司实际控制人招商局集团及公司等相关方签署了土地整备协议,由前海管理局按照土地整备协议的约定收回前海土地整备范围内原19家持地公司原规划下的全部土地使用权,并按照土地整备协议约定的补偿价值计算方法得出土地补偿价值约432.10亿元;再由前海管理局向招商驰迪(公司控股子公司)置换价值等于上述补偿价值的新规划下的土地使用权。(证券时报)
针对到有媒体发布关于出售英迈国际的报道,海航科技12月24日晚间说明称,公司在综合考虑外部市场环境变化和聚焦主业等战略因素后,目前,正在与有关方商谈出售英迈国际或者合作的可能性。截至目前,就该事项未签署任何出售协议,亦未进行相关内部决策程序,目前仍处于初期阶段。目前,公司生产经营稳定。(民航资源网)
近日,胡润研究院发布《2018胡润中国创新品牌50强》榜单,基于营销创新、产品创新、渠道创新三大创新维度,蕞终以华为、小米、VIPKID为代表的50家企业入选榜单。
3月17日下午,海南省住建厅等多部门联合召开新闻通气会,近期将在全省开展为期3个月的房地产领域违规宣传广告专项治理。3月18日下午,海南省房地产业协会(以下简称海南省房协)通过其官方平台,以该协会正式文件的形式,向各会员单位、海南区域...
现代物流业是支撑国民经济发展的基础性、战略性、先导性产业。近期,四川、海南、湖南、江苏等多地发布十四五现代物流发展规划,在敲定发展目标、主要任务的同时,细化实施路径、重大项目,配套建立重大项目库。根据相关规划,未来数年,大批物流重大工...
据中新网报道,广州市政府常务会议11月24日晚审议通过《广州市灵活就业人员参加住房公积金制度试点管理办法》。其中提及,台港澳人员和拥有永久居留权的外国人,可参照本办法中的灵活就业人员参加住房公积金制度。 灵活就业缴存人员有下列两种情形之一...
2021年,在严苛的调控政策之下,行业危机四伏,不少房企已面临生死存亡的难题。作为行业龙头之一,万科一直是房地产行业的风向标。在近日举办的媒体交流会上,万科主席郁亮透露,在行业进入冬季之际,物业、商业、物流、公寓等业务方面,已经找到...
12月8日上午,随着中化学建设(海南)有限公司开业正式落定海南,标志着百家央企进海南行动再添央企矩阵新成员。海南省住建厅副厅长刘联伟表示,希望企业发挥央企优势,在装配式建筑运用、工程总承包、新技术新理念创新等方面献计献策,为海南自...
2021年12月2日,2021中国房地产大数据年会暨2022中国房地产市场趋势报告会在北京隆重召开。
2022年头部季度,全国性预售资金监督办法出台,力促房地产行业良心循环,住建部定调2022楼市,努力为稳定宏观经济大盘发挥积极作用。多地下调房贷首付比例,释放居民住房需求。从2022年头部季度重点城市开盘情况来看,上海、杭州仍保持较高水平,从去化来看,上海去化效果非常好,平均去化
当前,统筹疫情防控和经济社会发展,宏观经济稳中向好。坚持“房住不炒”定位实现“三稳”目标,维护房地产市场平稳健康发展。在新形势下,房地产企业应增强风险意识,强化经营管理水平,实现企业高质量的发展。
2022年1-3月,TOP100房企销售额均值为162.6亿元,同比下降47.2%;其中销售额超千亿房企2家,较去年同期减少3家;超百亿房企46家,较去年同期减少30家。TOP100房企权益销售额均值为119.5元,权益销售面积均值为85.1万平方米,同比分别下降47.6%和48
版权声明:本文由北京厂房网发布,如需转载请注明出处。部份内容收集于网络,如有不妥之处请联系我们删除 400-0123-021 或 13524678515









